Articles in this Volume

Research Article Open Access
To what extent can bipedal robots adapt to complex environments?
Article thumbnail
Nowadays, the adaptability of bipedal robots to different terrains becomes a critical topic because the application environments of robots often are complex, variable, and often unstructured. Examining this adaptability not only reveals the current progress of gait control and perception methods but also highlights key challenges that must be addressed to enable reliable, real-world deployment of bipedal robotic systems. This essay will first introduce the mechanism, types, and controlling methods of bipedal robots then provide numerous popular robots and finally discuss some highly controversial discussions. Overall, after widely searching for different types of newly invented bipedal robots, a significant progress was seen in bipedal robot's adaptability when meeting distinct uneven terrains, which most of the bipedal robots showed strong adaptability to uneven terrains. This conclusion is crucial because it demonstrates the readiness of bipedal robots for real-world environments, where surfaces are often rarely flat or predictable. After improving the advancement of robot's adaptability, a safer and more effective applications in areas such as post-disaster rescue and exploration work.
Show more
Read Article PDF
Cite
Research Article Open Access
To what extent can we use statistical models to accurately predict the outcome of basketball games?
Article thumbnail
Nowadays, basketball prediction is very popular, especially in the NBA, and many people enjoy the process of predicting game outcomes. This study reviews the existing literature to compare the effectiveness of different statistical approaches, including traditional linear, machine learning, and Markov models, to accurately predict the basketball game outcome and handle the potential issues of prediction. And this study summarises that data quality, core players' injury, home advantages and other contextual variables influence the basketball prediction result. Moreover, this research discusses the broad application of basketball prediction in team performance optimisation, gambling and market strategy. In addition, based on the combined research limitations and area development trend, this paper presents that the future has the potential to combine multiple models, integrate emerging data sources and improve model interpretability. These can support the landing application of basketball prediction. In conclusion, this research contributes to the information of basketball analytics and provides useful insights for the fans, coaches, team managers and sports prediction researchers.
Show more
Read Article PDF
Cite
Research Article Open Access
A review of the design analysis of wearable sweat sensor circuit system
Article thumbnail
As a popular core device for non-invasive health monitoring, the design of the circuit system of wearable sweat sensor directly determines the monitoring accuracy, wearable adaptability and practicability. This paper focuses on the design of wearable sweat sensor circuit system, summarizes the electrochemical sensing mechanism and characteristics of various signals of signal input modules, disassembles the adaptation design logic of op-amp circuits by signals, and finally expounds the signal processing process and the synergy mechanism of different signals, and then constructs a complete circuit system design framework to provide reference for engineering design and research in this field.
Show more
Read Article PDF
Cite
Research Article Open Access
To what extent has artificial intelligence influenced the development of China's new energy industry
With the benefits of AI technologies such as deep learning and big data simulation, AI has showedsignificant effects across different fields. New energy is an important pillar for China's development. And making research on the role of AI technology in the new energy industry highly closely and practical. By reading literature and analyzing data. This study finds that AI technology has positively influenced different aspects of new energy industry, including reducing production costs and improving industrial planning. However, AI also brings challenges, such as creating technical barriers, increasing capital costs, and may leading to monopolistic issues. There questions could hurt the growth of smaller companies. Overall, the benefits of AI technology for the development of the new energy industry important than drawbacks.
Show more
Read Article PDF
Cite
Research Article Open Access
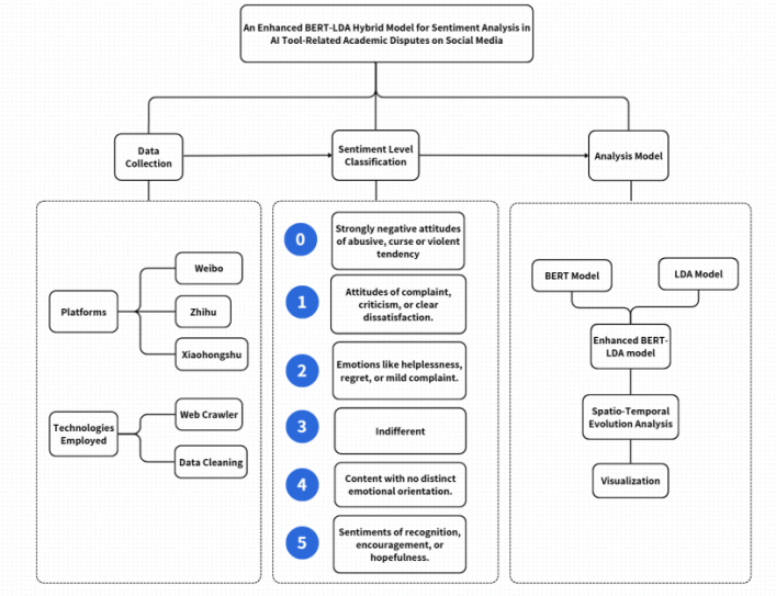
An enhanced BERT-LDA hybrid model for sentiment analysis in AI tool-related academic disputes
Article thumbnail
The rapid adoption of Generative Artificial Intelligence (AI) in academia has intensified debates on AI-assisted writing, the reliability of plagiarism detection, and broader concerns over academic integrity. This study examines public opinion on AI-related academic controversies across three major Chinese social media platforms (Weibo, Zhihu, and Xiaohongshu) using data collected from March 2016 to March 2025. An improved BERT-LDA hybrid model is employed to identify topics and analyze sentiment dynamics. The results reveal three primary thematic dimensions: positive perceptions of technology-enabled academic and educational innovation, slightly negative concerns regarding academic norms and integrity systems, and policy-oriented discussions on education management. Temporally, sentiment toward AI-related academic misconduct fluctuates, peaking in early 2016-2017, declining through 2020, and exhibiting a downward trend after 2023. Spatial analysis demonstrates significant regional heterogeneity, with neutral sentiment prevailing in economically developed regions and slightly negative sentiment concentrated in central and western areas, alongside observable spatial clustering effects. Furthermore, three evolutionary patterns of public discourse are identified: steadily improving sentiment on ethical governance, cyclical debates on automated writing misuse, and divergent sentiment on issues such as copyright and model monopolization. These findings highlight the combined influence of technological, policy, and socio-economic factors on the evolution of public opinion.
Show more
Read Article PDF
Cite
Research Article Open Access
Remaining useful life prediction under cross-operating conditions via domain adaptation and adversarial domain-invariant representation learning
Article thumbnail
In complex industrial systems, equipment often operates under multiple working conditions, such as variations in rotational speed, load, and environmental temperature. These variations lead to significant changes in the statistical characteristics of sensor signals, resulting in distribution discrepancies between training and testing data. Such cross-condition distribution shifts severely degrade the predictive performance of traditional data-driven models in practical applications. To address this issue, this study introduces a cross-condition remaining useful life (RUL) prediction approach built upon domain adaptation and adversarial domain-invariant representation learning. The proposed approach constructs an adversarial learning framework that comprises a shared feature extractor, an RUL prediction module, and a domain discriminator. This framework enables effective alignment of data distributions across different operating conditions while preserving degradation-sensitive features. Experiments are conducted on aero-engine and bearing degradation datasets under multiple cross-condition transfer scenarios. The results indicate that the proposed approach achieves superior performance compared with conventional deep learning models, such as CNN and LSTM, in both prediction accuracy and generalization capability. Specifically, the proposed approach achieves approximately a 25% reduction in RMSE. These findings indicate that adversarial domain adaptation effectively mitigates cross-condition distribution discrepancies and provides a reliable solution for intelligent prognostics in complex industrial environments.
Show more
Read Article PDF
Cite
Research Article Open Access
To what extent does aerodynamic wake turbulence from a leading F1 car affect the speed and performance of a following car?
Article thumbnail
It looks at how much movement there is of air coming from the back of a fast first car (Formula 1) and how this affects the speed of the second car going behind the first one. By incorporating the findings provided by CFD in combination with high-resolution telemetry of the 2023 F1 season, we evaluate the performance of varying distances followed for. and it's showing us really great and opposite impact whose results are absolutely negative. To a great degree, closing the gap (0.5 sec or less) brings about a considerable lap time penalty of 0.4 - 0.8 seconds, which is a strategic cost in a sport decided by tenths: The overall penalty results from a striking performance divide – straights give the wake some benefit, boosting terminal speed by 8-15km/h via drag reduction But however, this advantage is completely overshadowed by a huge extent in corners due to the loss of downforce, which causes drivers to travel slower by 8-15km/h in low-speed areas and make them to reduce braking point by 5 -10m. An extremely high level of aerodynamic disturbance that totally derails a car’s balance and stability and causes unpredictable understeer /overunder or increases tyre wear. Therefore despite the wake affording proximity on straights; the negative effects still limit the vehicles ability to corner and have control over the car. This means its fundamentally limiting the ability of the car to overtake as well. Therefore the study finds that the benefit is far less than the loss and that there is a central performance tradeoff that still challenges engineers and strategy experts today in modern Formula 1.
Show more
Read Article PDF
Cite
Research Article Open Access
Deep learning-assisted frequency-domain sampling reconstruction and end-to-end quantized coding framework
With the explosive growth of multimedia data, traditional block-based hybrid coding frameworks (such as HEVC and VVC) face severe information loss during transformation, quantization, and entropy coding, approaching theoretical compression bottlenecks. Recently, the integration of deep learning has triggered a paradigm shift in image and video compression, particularly through new architectures based on frequency-domain processing and end-to-end optimization. This paper reviews recent advances in deep learning-assisted frequency-domain sampling reconstruction and end-to-end quantized coding. First, we trace the evolution from the traditional Discrete Cosine Transform (DCT) to content-adaptive intelligent frequency-domain sampling, and analyze strategies for generating sparse sampling patterns based on semantic importance. Second, we examine reconstruction networks using hybrid Transformer-CNN architectures, discussing their advantages for high-fidelity recovery of full-frequency coefficients and the trade-offs across various model designs. Furthermore, we analyze the synergistic mechanisms of differentiable quantizers and autoregressive context-based entropy coding within end-to-end rate-distortion optimization. Comprehensive evaluations on standard datasets such as Kodak and CLIC indicate that end-to-end frameworks integrating intelligent frequency sampling and hybrid reconstruction represent the most efficient current technical approach. Compared to traditional VVC encoders and early deep learning schemes, these methods achieve significant BD-rate gains (approximately 5%–12%) at identical bitrates, effectively preserving texture details and edge structures, especially under high compression ratios where traditional methods suffer from artifacts. Finally, we outline future directions, including computational complexity optimization, extension to general video coding, and hardware-friendly deployment.
Show more
Read Article PDF
Cite
Research Article Open Access
Study on the low-temperature SCR performance of MnOx/Cu-SSZ-13 composite catalyst
Article thumbnail
Due to the poor selling performance of Cu-SSZ-13 at low temperatures, better methods are needed for improvement. This article prepared MnOx/Cu-SSZ-13 catalyst through impregnation method and physical mixing method. It was found that after activity testing, the MnOx/Cu-SSZ-13 catalyst prepared by impregnation method showed the most significant improvement in SCR activity, with a NOx conversion rate of 100% at 275℃. Moreover, the negative impact of the impregnation method on the high-temperature SCR activity of MnOx/Cu-SSZ-13 catalyst was smaller than that of the physical mixing method. Through characterization analysis, it was found that the MnOx crystals in the MnOx/Cu-SSZ-13 catalysts prepared by impregnation and physical mixing methods have the same form. However, in the impregnation method samples, MnOx is uniformly distributed on the surface of Cu-SSZ-13 with smaller particles, while in the physical mixing method, MnOx is dispersed around Cu-SSZ-13 in a larger agglomerated form. Moreover, due to the large oxygen vacancies in the impregnation sample, there is a large amount of adsorbed oxygen, significantly improving the catalyst's ability to oxidize NO, resulting in a stronger interaction between Cu-SSZ-13 and MnOx, accelerating electron transfer between Cu and Mn, and excellent oxidation ability. Therefore, the MnOx/Cu-SSZ-13 catalyst prepared by impregnation method has better catalytic performance. Finally, by studying the SCR mechanism of composite catalysts, the structure-activity relationship between MnOx and Cu-SSZ-13 on NH3-SCR performance was established, providing a theoretical basis for the development of composite catalysts.
Show more
Read Article PDF
Cite
Research Article Open Access
Scrolling, clicking, collecting: predicting Bilibili hits with machine learning
Article thumbnail
As a leading video social platform in China, Bilibili has a huge user base and diverse content ecology, so the correlation between user behavior and content characteristics is crucial for creators to optimize content strategies. This paper takes Bilibili as the research object to explore the relationship between creators' content characteristics and user behavior. Based on the "Must-watch every issue" video dataset of Bilibili, it conducts data preprocessing, feature engineering, and empirical analysis through multiple machine learning models including random forest regression, classification and KMeans clustering, combined with TF-IDF text analysis and exploratory data analysis. User interactive behaviors are the core factors affecting video playback volume, with collection and likes having the most significant impact. Release time has a stable effect on playback volume, and high IP-focused content is more likely to achieve stable high playback. The constructed random forest model can effectively identify blockbuster videos with a recall rate of over 91%.
Show more
Read Article PDF
Cite